大家好,今天给各位分享印花税的税率是多少的一些知识,其中也会对买房印花税的税率是多少进行解释,文章篇幅可能偏长,如果能碰巧解决你现在面临的问题,别忘了关注本站,现在就马上开始吧!
股票交易印花税的税率是多少

股票印花税税率为成交金额的0.05%(万分之五),卖出10万元股票需要缴纳的印花税为50元。以下是详细解股票印花税税率 自2023年8月28日起,我国证券交易印花税实施减半征收政策,近来税率为成交金额的0.05%(万分之五)。这一税率仅适用于A股市场的股票卖出交易,买入方无需缴纳印花税。
当前中国大陆地区股票交易印花税实行单边征收(仅卖出时缴纳),2023年8月28日起实施减半征收政策,实际税率为0.05%;香港地区自2023年11月17日起,股票交易印花税税率为0.1%(买卖双方均需缴纳)。中国大陆地区股票交易印花税征收规则为成交金额的1‰由卖方承担,买入股票不征收。
股票交易印花税股票交易印花税的收取与成交金额直接相关,税率为成交金额的0.1%,仅在卖出股票时单向征收。例如,若卖出股票的成交金额为10万元,则需缴纳印花税100元(10万×0.1%)。该税率由国家统一规定,近来中国大陆市场执行此标准,且买入环节不征收印花税。
股票交易印花税的税率为成交金额的1‰,即0.001或0.1%(以百分比形式表示则为0.1%,但以千分比形式更常用,即1‰)。计税依据 计税依据为股票交易的实际成交金额。这意味着,印花税的计算是基于买卖双方实际达成的交易费用乘以交易数量得出的总金额。
自2023年8月28日起,我国A股市场股票交易的印花税税率减半征收,由原先的0.1%降低至0.05%。这一税率调整是单边征收,即只在股票卖出时收取印花税,买入时不收取。
印花税税率多少

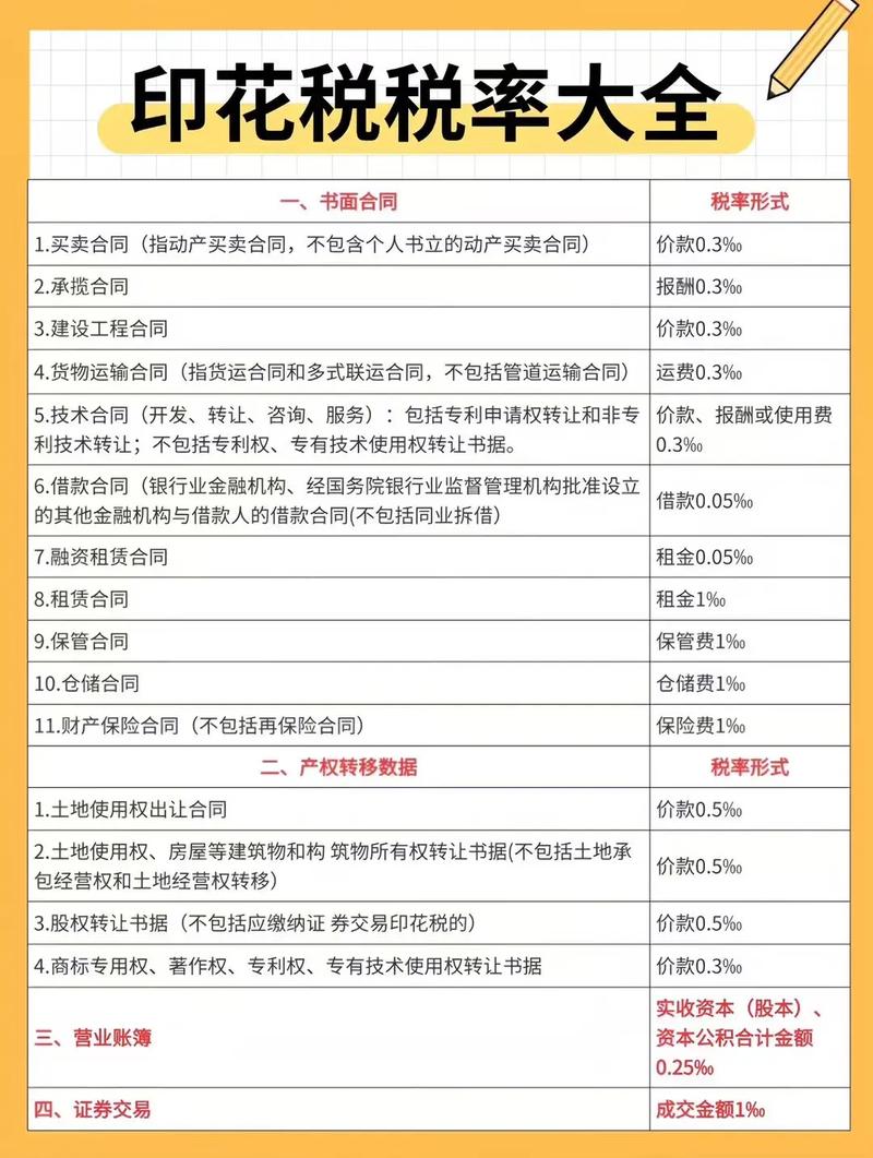
印花税税率是万分之三,印花税根据应税凭证的不同,具体税率有所差异,买卖合同税率为万分之三,所有应税凭证中,没有千分之三这档税率。根据《中华人民共和国印花税法》的规定,印花税税率根据应税凭证的不同,税率分为档:0.005%、0.025%、0.03%、0.05%、0.1%。
中国股票印花税税率近来为成交金额的万分之五(0.5‰)。这一税率是专门针对股票交易中的卖出方设定的,买入方则无需缴纳印花税。这一政策调整旨在活跃资本市场、提振投资者信心。
当前中国大陆地区股票交易印花税实行单边征收(仅卖出时缴纳),2023年8月28日起实施减半征收政策,实际税率为0.05%;香港地区自2023年11月17日起,股票交易印花税税率为0.1%(买卖双方均需缴纳)。中国大陆地区股票交易印花税征收规则为成交金额的1‰由卖方承担,买入股票不征收。
对于借款合同,印花税的计算基数是借款金额,税率则是万分之零点五。定额税率:五元:适用于其他营业账簿和权利许可证照。对于这些类型的应税凭证,印花税是固定的,每件五元。印花税的缴纳办法是纳税人根据规定自行计算应纳税额,并购买印花税票一次贴足。这一规定依据的是《印花税暂行条例》第五条。
万元交多少印花税,需要按照规定的税率计算。按照规定的税率计算,1万元的注册资本需要缴纳的印花税为0.05%。具体计算方法是1万元乘以0.05%,即10000元*0.0005=5元。因此,企业在注册资本为1万元时,应缴纳的印花税为5元。
房地产交易中,合同印花税税率通常为0.05% 。定额税率:适用于特定类型的凭证,如权利许可证照等,每件凭证固定税额一般为5元。印花税应纳税额计算公式为:应纳税额 = 应税凭证金额 × 适用税率 。不同地区可能存在细微差异,实际操作中需查阅当地税务机关具体规定。
中国股票印花税税率是多少

〖壹〗、费率与方向:自2023年8月28日起,印花税税率已调整为0.5‰,且仅对卖方单边收取。例如,若卖出10万元的股票,则需缴纳50元的印花税。请注意,以上收费标准可能会因市场情况、政策调整或券商策略等因素而有所变动。在进行股票交易时,请务必关注最新的收费标准,并询问相关券商或机构以获取最准确的信息。
〖贰〗、股票印花税税率为成交金额的0.05%(万分之五),卖出10万元股票需要缴纳的印花税为50元。以下是详细解股票印花税税率 自2023年8月28日起,我国证券交易印花税实施减半征收政策,近来税率为成交金额的0.05%(万分之五)。这一税率仅适用于A股市场的股票卖出交易,买入方无需缴纳印花税。
〖叁〗、中国股票印花税税率近来为成交金额的万分之五(0.5‰)。这一税率是专门针对股票交易中的卖出方设定的,买入方则无需缴纳印花税。这一政策调整旨在活跃资本市场、提振投资者信心。
印花税的13个税目及税率

税率:保险费的千分之一。产权转移书据 法定范围:包括土地使用权出让书据、土地使用权、房屋等建筑物和构筑物所有权转让书据(不包括土地承包经营权和土地经营权转移)、股权转让书据(不包括应缴纳证券交易印花税的)、商标专用权、著作权、专利权、专有技术使用权转让书据。
印花税税目税率表 以下是印花税的主要税目及其对应的税率:合同(税率0.03%-0.3%不等)购销合同:按购销金额0.3%贴花 加工承揽合同:按加工或承揽收入0.5%贴花 建设工程勘察设计合同:按收取费用0.5%贴花 建筑安装工程承包合同:按承包金额0.3%贴花 财产租赁合同:按租赁金额1%贴花。
价款的万分之三为税率。运输合同:运输费用的万分之三作为税率。技术合同:价款、报酬或使用费的万分之三,但不包括专利权、专有技术使用权转让。租赁合同:租金的千分之一为税率。保管合同:保管费的千分之一为税率。仓储合同:仓储费的千分之一为税率。
一变 财产保险合同:税率由投保金额的万分之零点三变为保险费的千分之一。一删 “权利、许可证照”税目:已被删除,并明确增值税不作为计缴印花税的依据。
关于印花税的税率是多少和买房印花税的税率是多少的介绍到此就结束了,不知道你从中找到你需要的信息了吗 ?如果你还想了解更多这方面的信息,记得收藏关注本站。